中国粉体网讯 金属钠具有理论容量高、成本低、资源丰富等优势,已成为钠离子电池理想的负极材料。然而,钠金属负极的现实可行性仍然受到不受控制的钠枝晶问题的阻碍。
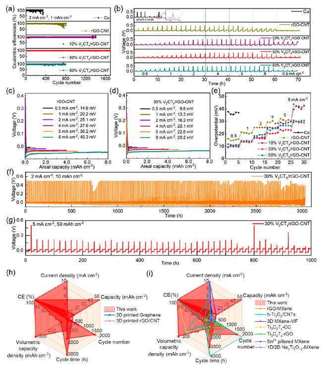
近日,郑州大学王烨教授、徐俊敏副教授、新加坡科技设计大学(SUTD)杨会颖副教授通过直接墨写3D打印技术制备了一种人工三维分级多孔亲钠性V2CTx/rGO-CNT微网格气凝胶,并进一步将其用作Na金属的基体以获得Na@V2CTx/rGO-CNT钠金属负极。实验显示,V2CTx/rGO-CNT电极可在2mAcm-2、10mAhcm-2下产生超过3000小时的优异循环寿命,平均库仑效率为99.54%。更有吸引力的是,它甚至可以在5mAcm-2和50mAhcm-2的超高面容量下稳定运行超过900小时。此外,将Na@V2CTx/rGO-CNT负极与Na3V2(PO4)3@C-rGO正极配对的全电池可在100mAg-1下循环400次后提供86.27mAhg-1的高可逆容量。总之,这项工作不仅阐明了亲钠性V2CTx/rGO-CNT微网格气凝胶电极上优异的钠沉积化学,而且还提供了一种通过3D打印方法制备先进钠金属负极的方法。

文章要点:
1.作者通过3D打印技术成功制备了一种V2CTx/rGO-CNT微网格气凝胶,并进一步将其用作钠金属负极的基质。
2.这种3D打印的V2CTx/rGO-CNT微网格具有以下优势:(1)大的比表面积可以显著降低电流密度并为钠沉积提供丰富的成核中心;(2)3D打印的人工分级多孔结构不仅促进了电解液的渗透,保证了电解液与活性材料的紧密接触,而且大大提高了离子传输速率,缓解了电极体积膨胀;(3)原位TEM、原位SEM、原位光学显微镜和密度泛函理论(DFT)模拟结果证实,亲钠性V2CTxMXene纳米薄片与钠离子具有高结合能,可有效提高Na成核和沉积稳定性。
3.所有这些综合分析为通过先进3D打印技术来提高钠金属负极的循环稳定性而制备亲钠MXene基质提供了深入的见解。

图13D打印V2CTx/rGO-CNT微网格气凝胶电极的制备过程

图2V2CTx/rGO-CNT的形貌和结构表征

图3不同电极上Na金属沉积/剥离的电化学性能

图4钠沉积/剥离形态

图5全电池性能
原文链接:
https://pubs.acs.org/doi/abs/10.1021/acsnano.2c01186
(中国粉体网编辑整理/文正)
注:图片非商业用途,存在侵权告知删除!















