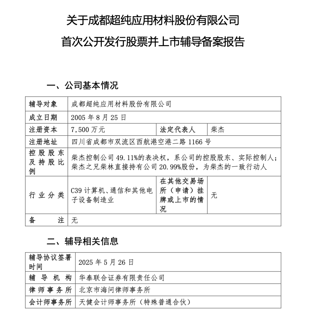
中国粉体网讯 近日,证监会官网披露了成都超纯应用材料股份有限公司(以下简称“成都超纯”)首次公开发行股票并上市辅导备案报告,成都超纯正式拉开A股IPO筹备工作的帷幕。

聚焦三大业务:半导体零部件、先进陶瓷、精密光学
资料显示,成都超纯成立于2005年,是一家以技术为先导的半导体设备零部件、精密光学和先进陶瓷的国家高新技术制造企业。

半导体零部件方面,成都超纯从最核心的刻蚀、成膜、扩散和外延设备所涉及的核心零部件产品入手,在真空沉积理论、热场分析、精密加工,精密检测及精密机械结构设计等多个复杂的交叉领域,积累了大量的设计和制造经验。公司掌握了涉及到第二代和第三代半导体必须要用到的电感耦合等离子体刻蚀设备耐刻蚀膜层技术,电容耦合等离子体刻蚀设备耐刻蚀膜层技术,气相沉积碳化硅CVD-SiC材料技术等。
在精密光学领域,成都超纯提供光学器件的冷加工和镀膜服务,能够为客户提供大多数形状元件的精密成型和超精密加工,多品种、超光滑表面及面型控制是其在光学器件部门的主要特色。
先进陶瓷领域,公司掌握了高密度碳化物和氮化物陶瓷制备技术。成都超纯可根据客户要求提供高达99.5%纯度的高密度氮化硼陶瓷;其采用化学气相沉积制备的碳化硅材料用于自家碳化硅涂层石墨基座等产品的开发生产,服务于半导体设备行业。此外,其陶瓷产品还有SiC轻质镜,SiC晶舟等。

SiC轻质镜
据成都市科学技术局相关公示显示,成都超纯的“透明陶瓷制造技术及装备”项目入选《2025年成都市第二批国家科技计划项目配套资助拟立项项目名单》,该项目致力于高品质透明陶瓷材料的研发与生产,能够打破国外专利技术封锁,批量制备出具有优异性能的透明陶瓷材料,满足不同领域的高端应用需求。
比亚迪、中微等龙头参股
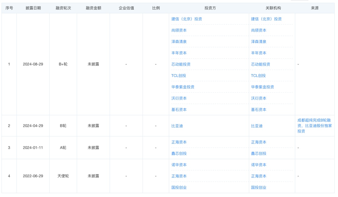
成都超纯目前已完成了四轮融资。
2022年6月29日,在天使轮融资中,成都超纯获得北京集成电路装备产业投资并购基金(有限合伙)、国投(广东)科技成果转化创业投资基金合伙企业(有限合伙)、中微半导体设备(上海)股份有限公司等投资方支持,为公司的早期技术研发与业务拓展注入了关键动力。

2024年,公司一年进行了A轮、B轮、B+轮三轮融资,正海资本、鑫芯创投、比亚迪、基石资本、沃衍资本、华泰紫金投资、TCL创投、芯动能投资、丰年资本、泽森清泉、尚颀资本、建信(北京)投资等投资方参与其中。其中,比亚迪独家投资了公司的B轮融资。
截至2025年5月30日,成都超纯注册资本增长至7638.46万元。
参考来源:创投日报、四川双流经济开发区、半导体产业网、企业官网
(中国粉体网/山川)
注:图片非商业用途,存在侵权告知删除


















