中国粉体网讯 半导体检测分析是运用专业技术手段,通过对半导体产品的检测以区别缺陷、失效原因、验证产品是否符合设计目标或分离好品与坏品的过程,是半导体产业链不可或缺的重要环节。
半导体检测分析产业链结构

各类半导体检测与半导体产业链对应情况

胜科纳米(苏州)股份有限公司(简称“胜科纳米”)是行业内知名的半导体第三方检测分析实验室,主要服务于半导体客户的研发环节,可以为半导体全产业链客户提供样品失效分析、材料分析、可靠性分析等专业、高效的检测实验。据悉,胜科纳米将于2024年11月22日迎来科创板首发上会,有望成为第一家科创板上市的专业半导体第三方实验室。
胜科纳米深耕半导体检测分析行业多年,检测分析实验覆盖范围广泛全面,掌握的检测分析技术应用于集成电路、分立器件、光器件、传感器、显示面板等众多领域,客户类型覆盖芯片设计、晶圆代工、封装测试、IDM、原材料、设备厂商、模组及终端应用等半导体全产业链。

胜科纳米创始人最初于2004年在新加坡创立商业化第三方检测分析实验室,2012年,公司创始团队紧抓国内半导体产业向中高端发展的契机,在苏州成立胜科纳米,形成境内外业务布局。目前,除在新加坡、苏州两地设有实验室外,公司已在南京、福建、深圳、青岛建立实验室,并在马来西亚设立市场服务团队,持续扩张检测分析服务半径,逐步跻身半导体第三方检测分析行业前列。
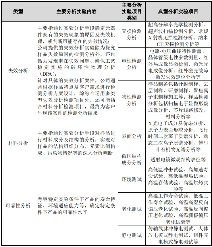
目前公司的检测分析实验主要类别

根据WSTS于2024年6月发布的半导体市场预测,虽然2023年全球半导体市场预计将呈现负增长,但在存储芯片及逻辑芯片等推动下,全球半导体市场未来两年将迎来强劲复苏,2024年全球半导体市场规模预计同比增长16.0%,有望达到6,112亿美元,2025年预计同比增长12.5%,达到6,873亿美元。此外,根据ICInsights预测,2022年至2026年市场将呈现6.5%的年平均增长率。半导体行业整体景气度的提升将推升半导体检测分析需求的爆发。
未来,在全球半导体产业链转移、我国半导体产业迅猛发展、半导体产业专业化分工趋势加强的大背景下,胜科纳米将继续保持团队前期在东南亚地区积累的技术人才优势,扩大国内专业人才队伍,紧抓国内半导体发展机遇,实现在国内市场的进一步崛起,并在东南亚地区保持持续领先地位。
信息来源:胜科纳米招股说明书、央广网。
(中国粉体网编辑整理/黑金)
注:图片非商业用途,存在侵权告知删除!
















