中国粉体网讯 石英玻璃被誉为玻璃材料中的“皇冠”,是一种以SiO2为单组分的玻璃,具有超强的机械力学性能、热性能、光学性能和电学性能。在半导体、光学器件、光通讯、太阳能等行业中发挥着不可替代的作用。
完整的石英玻璃产业链包含从高纯石英砂原料到下游应用领域的全过程:高纯石英砂一石英玻璃材料一石英玻璃制品一下游应用领域。

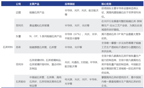
中游石英玻璃材料一般会以锭、筒、棒、管等形态保存,目前产业内主要竞争者包括国外的迈图、贺利氏、东曹、昆希、以及国内的菲利华、石英股份等。
全球主要石英玻璃材料企业对比

石英玻璃分类
石英玻璃的分类方法较多,根据制备方法的不同可以将其分为天然石英玻璃和合成石英玻璃。根据外观可以将其分为透明石英玻璃和不透明石英玻璃。按照光谱特征可以将其分为紫外石英玻璃、红外石英玻璃、可见光谱石英玻璃及宽光谱石英玻璃等。

国际学术和工业领域通用的石英玻璃分类方法为按照其制备工艺进行分类。根据制备工艺和性质的不同,通常可以将透明石英玻璃分为以下四类:

随着石英玻璃制备技术的发展,出现了许多新的制备工艺,如采用溶胶-凝胶法制备实现特定功能的掺杂石英玻璃等。
石英玻璃品质要求
影响石英玻璃质量的因素主要是其气泡数量、金属杂质含量和羟基含量,这些缺陷与原料和制备方法密切相关,是衡量石英玻璃质量的主要标准。
不同类别石英玻璃纯度要求

石英玻璃应用领域
石英玻璃是国民经济、重大工程和国防建设不可替代基础性原材料。广泛应用于电光源、光通信、光伏、半导体和光学等高新技术领域。
1电光源用石英玻璃
透明石英玻璃由于具有从紫外区到红外区优良的光透过性和耐热性,所以广泛使用于水银灯、超高压水银灯、氙灯、紫外线灯、碘钨灯、卤素灯、气体激光用灯、金属卤化物灯等电光源。

随着电光源技术的进步及生产规模的不断扩大,将对电光源用石英玻璃的市场产生较大影响,未来电光源用石英玻璃的需求将基本保持平稳。
2太阳能用石英玻璃
由于石英玻璃具有洁净、同质、耐高温等性能,目前石英坩埚广泛用于太阳能领域提炼多晶/单晶的生产工艺中。石英坩埚是太阳能单晶生产过程中的消耗品。另外,在太阳能电池片的生产过程中,各类石英玻璃材料及制品也是其主要的工艺耗材,如扩散炉管、法兰等。

随着国家政策的支持、行业技术的进步,太阳能发电成本将进一步降低,我国光伏产业存在巨大的市场空间及发展潜力。随着光伏行业的迅速发展,单晶用电弧石英玻璃坩埚需求量随之走高。
3半导体用石英玻璃
半导体制程要求高纯、无污染、耐高温的石英玻璃制品,如石英法兰、石英舟架、石英扩散管、石英钟罩等;合成石英玻璃具有优良的光学性能,还可以根据规格大小制成不同大小的平板,经金属涂敷、腐蚀刻录后制成光掩膜基板,用于印刷液晶面板中的电子线路板。

图源:贺利氏
石英玻璃的使用贯穿了半导体领域相关产品制造的关键过程:

半导体领域是石英玻璃下游市场中占比最大的应用领域,据中国粉体网了解,半导体石英玻璃制品占石英玻璃制品市场的65%。
4光纤用石英玻璃
石英玻璃是光纤制造过程中不可或缺的材料。光纤预制棒中 95%以上的组分为高纯度的石英玻璃,而在光纤制棒和拉丝等光纤生产过程本身又需要消耗大量的石英玻璃材料。这包括MCVD、PCVD工艺中的头管、尾管,OVD、VAD工艺中使用的把持棒、石英玻璃烧结管,预制棒拉丝过程使用的把手棒、把手管、石英罩杯等。

5航空航天领域用石英纤维及制品
石英棒可熔融制成石英纤维丝和石英棉,石英纤维丝经过后期纺织工艺可织成各种规格的石英纱、石英布、石英套管、石英绳、石英带等。石英纤维由于具有强度高、介电常数和介电损耗小、耐高温、膨胀系数小、耐腐蚀、可设计性能好等一系列特点,是航空航天领域不可或缺的战略材料。
石英纤维在高频和700℃以下工作区域内,保持最低而稳定的介电常数和介电损耗。这些优异的性能使之成为多种航空、航天飞行器关键部位的结构增强、透波、隔热材料。
6其他行业用石英玻璃
石英玻璃还可广泛用于作为光学材料、各种耐酸容器、电绝缘材料、冶金工业、各种理化仪器。此外,生物工程、原子能技术、激光技术等高技术领域均需要用石英玻璃。
参考来源:
粉体大数据研究:中国半导体用石英材料市场研究分析报告(2024~2027)
马千里.高纯石英玻璃制备过程的研究和工艺优化
王玉芬.高纯石英材料制备技术与应用
花宁.光纤通信用石英玻璃需求及制备
中国粉体网
(中国粉体网编辑整理/九思)
注:图片非商业用途,存在侵权告知删除

















