中国粉体网讯 在科技飞速发展的今天,导热与散热问题一直是材料科学领域的核心挑战之一。无论是航天器的热防护、建筑节能,还是极端环境下的设备保护,高效隔热材料的研发都至关重要。
近日,安徽农业大学叶冬冬教授团队联合西安交通大学宋建伟教授团队与浙江大学朱书泽教授团队,成功开发了一种具有“外疏内密”梯度纳米结构的气凝胶纤维,为导热与散热领域带来了革命性突破!这项研究成果发表在《Nature Communications》上,引发了广泛关注。
传统气凝胶的瓶颈:导热与机械性能难以兼得
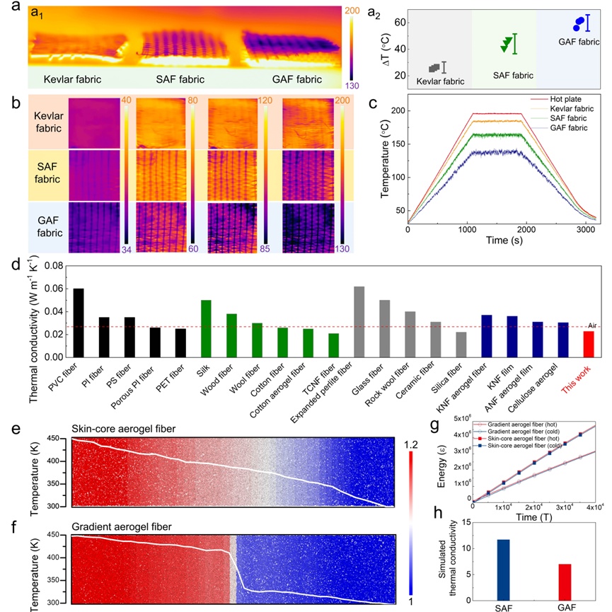
气凝胶是一种轻质纳米多孔材料,因其超低密度和高孔隙率(通常>90%),在隔热领域表现出巨大潜力。其隔热原理是通过内部丰富的纳米孔隙结构,限制空气分子碰撞、延长热传导路径并增强界面热阻,从而实现卓越的隔热性能。然而,传统湿法纺丝技术制备的气凝胶纤维存在一个致命缺陷:致密的外层结构显著降低了高效隔热纳米孔隙的体积占比,导致径向热导率较高(0.027-0.5 W/mK),限制了其性能的进一步提升。
突破性设计:“外疏内密”梯度纳米结构
为了解决这一难题,叶冬冬教授团队创新性地采用了微流控纺丝技术,精准调控微流道内溶剂的剪切与扩散过程,使凝胶纤维形成“外疏内密”的梯度结构。具体来说,纤维的鞘层平均孔径为150 nm,芯层平均孔径为600 nm。这种设计不仅显著提升了孔隙率(从98%增至98.6%),还将纤维密度降低至15.7 kg/m³,同时优化了热传递路径与界面热阻。
在超临界干燥过程中,纤维表面的“外疏内密”结构发生反转,最终形成梯度全纳米结构的芳纶气凝胶纤维(GAFs)。实验表明,这种纤维的径向热导率低至0.0228 W/mK,比空气(0.026 W/mK)还要低,较传统气凝胶纤维降低了30%-67%。

热模拟与梯度全纳米结构气凝胶纤维制备
卓越性能:隔热与力学性能的双重突破
1.隔热性能:热阻隔能力显著提升
研究团队通过实验与模拟验证了GAFs的卓越隔热性能。当热台设定为200°C时,GAFs织物表面温度仅为190.3°C,较传统皮芯结构纤维降低了3.2°C。在-30°C至270°C的宽温域测试中,0.5 mm厚的GAFs织物可实现冷/热端温差33.4°C/63°C,1 mm厚度的温差更提升至45.4°C/113°C,性能远超PVC、PI等合成纤维及硅基气凝胶。

梯度全纳米结构纤维热阻隔性能及机制研究
2.力学性能:强韧兼备
除了优异的隔热性能,GAFs的力学性能也实现了重大突破。实验显示,GAFs的抗拉强度达29.5 MPa,断裂伸长率为39.2%,韧性高达5.7 MJ/m³。相比之下,传统皮芯结构纤维的韧性仅为1.06 MJ/m³。GAFs在承受50克重量和1000次拉伸循环后,性能和形貌几乎不变,展现出极高的稳定性。

梯度全纳米结构纤维力学性能及强韧机制研究
应用前景:从航天热防护到智能建筑
这种梯度全纳米结构气凝胶纤维的诞生,为多个领域提供了革新性解决方案:
1)航天热防护:在极端高温或低温环境下,GAFs可有效保护航天器设备。
2)建筑节能:作为高效隔热材料,GAFs可大幅降低建筑能耗。
3)极端环境防护:在极地科考、深海探测等领域,GAFs可为设备和人员提供可靠的热保护。
参考来源:
高分子科学前沿,Nature Communications
论文链接:https://www.nature.com/articles/s41467-025-57646-4
(中国粉体网编辑整理/轻言)
注:图片非商业用途,存在侵权告知删除!















