中国粉体网讯
【编者按】粉体材料工业属于支撑国民经济发展的基础性产业和赢得国际竞争优势的关键领域,近些年,国内粉体材料工业转型升级成效显著,综合实力稳步增长,国际竞争力持续增强,一些企业长期专注于粉体材料领域、生产技术工艺国际领先、从而成为全球细分市场领导者的典范,有效改善了国内高端粉材的紧缺局面,提升了核心工艺技术与装备的自主可控水平以及关键战略资源的保障能力。中国粉体网通过寻找“中国好粉材”这一活动,以期促进相关企业更好发挥示范作用,引领中国粉体工业的发展,并让“好粉材”发出它们更大的光彩。
钴酸锂——首个商业化的锂电正极材料

钴酸锂 图源:厦钨新能源官网
钴酸锂(LiCoO2)作为最早实现商用的锂离子电池正极材料,具有工作电压高、压实密度大、充放电速度快且稳定等优点,主要应用于中高端智能手机、笔记本电脑、平板电脑、小型无人机、电子烟以及 TWS 耳机为代表的可穿戴设备等各类新型消费电子产品领域。
目前我国钴酸锂生产主要采用的是高温固相法和液相合成法两种。其中,高温固相反应法将锂源、前驱体钴源、添加剂按照一定的化学计量比进行混合,混料均匀后在一定的温度和含氧气氛下进行烧结,然后进行粉碎处理及再次烧结之后制得钴酸锂。
而液相合成法的主要思路是将锂盐和钴盐加入金属醇盐,通过溶液形成溶胶,再形成凝胶,随后将凝胶进行热处理后得到钴酸锂。

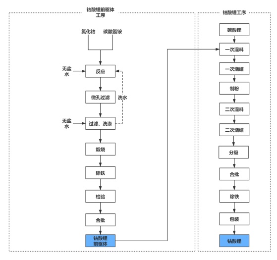
液相合成法
随着 5G 商用化的加速及新型电子产品朝轻量化、微型化、长寿命发展,市场提高对钴酸锂电池的能量密度和循环性能要求。钴酸锂正极材料正朝着高电压方向发展。
以高电压钴酸锂为正极材料的锂电池,不仅可以实现电池能量密度的提升,实现长续航,而且可以进一步提升倍率循环性能实现“长寿命低衰减”,且电芯的一致性好。
不过,高电压钴酸锂制备面临较高的门槛。具体而言,随着充电电压的提高,钴酸锂材料会出现结构相变、稳定性下降、安全性能下降等问题。此外,高电压钴酸锂在前驱体端生产工艺方面存在较高难度,技术壁垒较高。
厦钨新能源——钴酸锂龙头
近年来钴酸锂的市场集中度不断提高,头部集中化趋势逐步显现,市场呈现一超多强的局面,其中厦钨新能源占据显著的龙头地位。
厦钨新能源的前身是厦门钨业股份有限公司旗下的电池材料事业部,于2016年12月20日正式成立为厦门厦钨新能源材料有限公司,2020年4月完成股份制改制,变更为厦门厦钨新能源材料股份有限公司。
厦钨新能源从2004年开始研发生产钴酸锂,采用独特的前驱体制造技术,生产高性能的四钴前驱体;结合应用领域特点,采用特殊的掺杂和包覆工艺,开发出适用性强且性能优异的钴酸锂材料。产品具有工作电压高,压实密度大,充放电速度快且循环寿命高等优点,市场占有率连续多年世界第一。客户包括松下、宁德新能源、中创新航、欣旺达、比亚迪、三星、LGC等国内外知名电池客户。

厦钨新能源钴酸锂生产工艺
根据厦钨新能三季度报披露,今年前三季度,随着消费电子市场稳步复苏,带动钴酸锂需求持续增长,前三季度锂电正极材料产品实现销量 7.11 万吨,其中钴酸锂实现销量 3.23 万吨,同比增长 30.45%。
看准市场需求,积极研发高电压钴酸锂
随着 AI 智能的逐步普及, 3C 消费市场正在复苏,给钴酸锂带来新的发展机遇。针对AI功能对高能量密度的需求,厦钨新能源积极研发高电压钴酸锂正极材料,是目前市场上极少数能供应4.5V+钴酸锂正极材料的供应商之一。
在高电压钴酸锂方面,厦钨新能源持续针对4.5V以上钴酸锂能量密度提升和快充性能两个方面,对材料的性能进行改良,逐步解决了4.5V以上钴酸锂材料高温循环、安全等性能恶化的问题,4.5V钴酸锂产品已经批量生产并供货,其中,4.53V钴酸锂已经通过多家客户认证,4.55V 钴酸锂开发进度基本符合客户需求。
此外,近年来,厦钨新能源积极培育前沿产业技术研发,并取得了一系列成果,多项技术位列国际领先水平,具备完善的自主知识产权体系,并积极开展磷酸锰铁锂、固态电池材料、硅基负极等前沿产品开发,带动产品以新提质、以质催新,主要产品钴酸锂荣获今年最新一批国家级制造业单项冠军。公司荣获“国家级高新技术企业”、“国家级专精特新小巨人企业”,“国家绿色工厂示范企业”等称号。
参考来源:
1.厦钨新能源官网
2.粉体网《一张图了解钴酸锂正极材料》
3.证券日报《厦钨新能:创新正极材料 助力锂电池技术革新》
4.顾杰等《锂离子电池正极材料钴酸锂的研究进展》
【寻找“中国好粉材”活动简介】
为推动国产高端粉材发展,提升高端粉体材料进口替代,宣传和推广国产优秀好粉材及研发单位,让更多用户了解和使用国产好粉材,寻找“中国好粉材“活动应运而生,活动由中国粉体网主办、北京粉体技术协会协办,主题为助力高端粉材研发创新行动。欢迎实力企业(产品市占率全球前列、取得丰富的创新技术成果)自主申报,申报资料请发送到邮箱:cnpowder@163.com。主办方将依托线上线下宣传资源,帮助企业营销拓客,助力企业品牌推广,提升企业的国际知名度。
(中国粉体网编辑整理/乔木)
注:图片非商业用途,存在侵权告知删除!
















