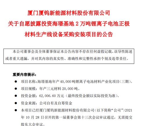
中国粉体网讯 近日,厦钨新能公告,为发挥规模效应,满足下游市场需要,厦门厦钨新能源材料股份有限公司(以下简称“厦钨新能”)拟在募投项目建设的同时,投资6.2亿元,启动海璟基地三期项目的建设,进行海璟基地2万吨锂离子电池高镍三元正极材料生产线设备采购安装项目,项目计划于2021年10月启动,2022年7月投产。
据悉,海璟基地年产4万吨锂离子电池材料产业化项目为厦钨新能首次公开发行并上市的募投项目之一,目前一、二期项目正按计划投建中。

(图片来源:厦钨新能公告)
资料显示,厦钨新能主营业务为锂离子电池正极材料的研发、生产和销售,目前主营产品有钴酸锂、镍钴锰三元材料等。其前身为厦门钨业下属电池材料事业部,自2004年开始专注锂离子电池正极材料的研发与生产,并于2016年12月新设公司独立运行,成为厦门钨业旗下专业从事锂离子电池正极材料的研发、生产和销售的子公司。
2020年,厦钨新能钴酸锂正极材料产销量居国内钴酸锂材料行业首位,NCM三元材料产销量居国内NCM三元材料行业前五,公司锂离子电池正极材料总体产销量居国内锂离子电池正极材料行业首位,也是全球锂离子电池正极材料领域的重要制造商之一。
登陆科创板一个多月后,厦钨新能频频操作,开启“扩产”计划。
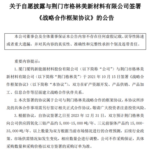
10月15日,厦钨新能与荆门市格林美新材料有限公司(以下简称“荆门格林美”)签署《战略合作框架协议》,双方在矿产资源开发、产品供销、产品加工、信息合作等层面建立战略合作伙伴关系。根据协议,自协议签署之日至2023年12月31日,双方预计荆门格林美向厦钨新能供应四氧化三钴产品约5,000-15,000吨/年、三元前驱体产品约15,000-35,000吨/年。

(图片来源:厦钨新能公告)
9月16日晚间,厦钨新能公告,公司与雅安经开区签署了《锂离子正极材料项目投资意向书》。厦钨新能计划在雅安经开区投资建设锂离子正极材料项目,预计投资意向不低于100亿元,投资建设10万吨磷酸铁锂、6万吨三元材料等项目。
项目将分期建设,其中,磷酸铁锂项目首期建设规模年产2万吨,预计投资不低于12亿元,建设周期为2年,预计2023年投产;三元材料项目首期建设规模年产2万吨,预计投资不低于22亿元(包含建设电池回收1万吨镍钴冶炼车间、2万吨三元材料车间),建设周期为3年,预计2024年投产。后续投资安排根据市场情况及首期项目建设进展适时建设。

(图片来源:厦钨新能公告)
9月14日,厦钨新能与中伟新材料股份有限公司于签署《战略合作框架协议》,双方在矿产资源开发、产品供销、产品加工、信息合作等层面建立战略合作伙伴关系。根据协议,自协议签署之日至2023年12月31日,双方预计四氧化三钴产品的供需量约为20,000-25,000吨/年;三元前驱体产品的供需量约为15,000-35,000吨/年。若本协议的条款充分履行,有利于提升厦钨新能的供应链稳定性。

(图片来源:厦钨新能公告)
近两年,厦钨新能产能规模与出货量稳居行业前列。
在产能方面,公司拥有海沧、三明、宁德三个生产基地,总产能达6.5万吨,其中钴酸锂产能3.28万吨,三元材料产能3.22万吨。
在客户结构方面,在3C锂电池领域,包括ATL、三星SDI、LGC、村田、比亚迪、欣旺达、珠海冠宇等;在动力锂电池领域,包括比亚迪、松下、宁德时代、中航锂电及国轩高科等。
在业绩方面,今年前三季度,公司实现收入103.13亿元,同比增长98.59;归属于上市公司股东的净利润3.99亿元,同比增长155.63。
信息来源:
中国粉体网、巨潮资讯、中国证券报、维科网锂电等
(中国粉体网编辑整理/青黎)
注:图片非商业用途,存在侵权告知删除
















