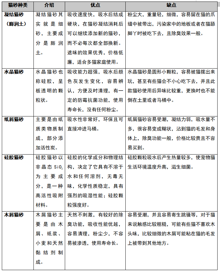
中国粉体网讯 猫砂俗称宠物垫土,是饲主为其饲养的猫用来掩埋粪便和尿液的物体,有较好的吸水性,一般会与猫砂盆(或称猫厕所)一并使用。由于市场的不断更新,猫砂产品也呈现多样变化。按照化学属性及原料划分,猫砂可划分为:


研究发现,膨润土猫砂是目前使用最普遍的猫砂,以膨润土为主要成分,俗称结团型猫砂,外观白色或灰白色的小颗粒。传统膨润土猫砂以钙基膨润土为主要成分,价格低廉,吸水效果好,但是结块效果和除氨效果差,易产生粉尘,影响宠物生活舒适度。近年来,随着宠物猫数量的急剧增加,新兴环保产品猫砂需求量也随之增大。
任瑞晨等在《膨润土—沸石制备新型复合猫砂试验研究》一文中,对传统膨润土猫砂制备基础上进行改性研究,通过加入多孔材料——沸石,增强猫砂的吸氨效果。将膨润土钠化,既作吸附剂又充当黏结剂,改良猫砂颗粒强度同时降低粉尘。以膨润土为主要材料的新型猫砂制备成本低,效果好,具有广阔的市场前景。

猫砂俗称宠物垫土,可用作宠物垫土猫砂的非金属矿(黏土矿物)有海泡石、膨润土、硅藻土、凹凸棒石等。据报道,西方发达国家每年消耗宠物垫土数十万吨。随着猫砂产业的不断发展壮大,我们也应该注意猫砂产业存在的几点问题,防微杜渐。
◆与当地资源条件相结合
各国在开发猫砂产品时,都与当地的资源条件相结合。例如;西班牙,有丰富的海泡石,便以海泡石作为原料生产猫砂。西班牙最大的海泡石生产商TOLSA公司,年产海泡石产品51.5万t,其中猫砂35.3万t,占68.54%。欧洲70%以上的海泡石用于作猫砂。丹麦有丰富的moler型硅藻土,便用硅藻土作猫砂。印度西北海岸的卡其,有一种比较硬的膨润土,也用来作猫砂。
世界上膨润土资源主要分布在前苏联、中国、美国,这三国膨润土资源约占世界总储量的4/5。中国膨润土主要分布在广西、新疆、内蒙古、江苏、安徽等省份。80%以上的天然膨润土原矿为钙基膨润土,蒙脱石质量分数介于30%-60%,属于中低品位膨润土矿。达不到现代工业生产的纯度要求,一般要经过选矿提纯才能满足工业需求。2019年全球膨润土产量约计18500千吨。我国膨润土产量5600千吨,占全球30.27%,美国膨润土产量4670千吨,占全球25.41%。

◆缺乏全国性或地域性、行业性的标准
目前评定宠物猫砂的主要指标除了产品自身的颗粒大小、颜色外观之外,产品的吸水性、吸氨性和结团性作为重要的物理指标可以作为研究其水分的粘合情况。此外,猫砂中的甲醛、霉菌毒素含量等化学指标也作为宠物猫砂对消费者安全性的重要指标。
不同类型猫砂的基本形态和水分含量

不同类型猫砂的物理吸附特性(%、ml/L)

不同类型猫砂产品的结团特性

刘策等在《不同类型的宠物猫砂的质量评定及物理吸附效果的研究》一文中,对不同类型的猫砂进行质量评定和物理吸附能力研究。结果表明,水晶猫砂具有良好的吸收氨气能力和较低的粉尘,但是几乎不具有结团能力,吸水性较差。木质猫砂和豆腐猫砂由于制作工艺和原辅料来源的差异,造成了在各个指标方面差异较大,这两类猫砂的质量品控急需解决。膨润土猫砂在各个指标方面都表现良好,变异性小。
总结:
2019年全球猫砂市场达到了40亿美元左右,其中北美市场占21.4亿美元。在猫砂产品中, 以非金属黏土矿物为原料制备的矿物猫砂,占有68%的市场份额。随着人民生活水平的提高,特别是中国、印度等国经济高速增长和人民生活水平的快速提高,其宠物产业市场快速增长,据QY research 预测,2024年中国市场对猫砂的需求量将达到89万吨,猫砂已成为我国非金属矿产业不可忽视的新增长点。

参考文献:
百度百科
罗红.四款猫砂简介
王鸽.猫砂用膨润土的试验研究
任瑞晨等.膨润土—沸石制备新型复合猫砂试验研究
罗瑞君等.硅胶猫砂用于晚期恶性肿瘤患者癌性伤口的疗效观察
刘策等.不同类型的宠物猫砂的质量评定及物理吸附效果的研究
(中国粉体网编辑整理/茜茜)
注:图片非商业用途,存在侵权告知删除!

















