中国粉体网讯 传统中药剂型(如丸、散、膏、丹、汤、露、酒、酊等)虽具有悠久的人用历史,但部分剂型仍存在服用剂量大、吸收途径单一及生物利用度较低等局限性,这在一定程度上制约了其临床疗效的发挥。为推动中药现代化进程并满足当代医疗需求,开发新型中药剂型已成为行业发展的必然趋势。
近年来,中药注射剂、吸入制剂及原位凝胶等创新剂型不断涌现。其中,经肺吸入给药系统因其具有快速、高效、全身不良反应小、患者依从性好等优点,其临床应用潜力和市场前景广受瞩目。作为该领域的代表性剂型,中药经肺吸入粉雾剂近年来更是备受青睐。
中药吸入粉雾剂研发现状
目前,中药DPIs尚处于实验室研究阶段,全球尚未有中药DPIs产品获批上市,但该领域的研究已取得了一定的进展,涵盖中药单体、组分、单味药及复方,以中药单体成分研究为主。随着纳米科技、材料科学等领域的蓬勃发展,纳米粒、大孔微粒、脂质体及微球等先进载体技术应用于中药DPIs研发,极大地丰富了其制剂形式,显著提升了药物的稳定性、肺部沉积效率及靶向释放能力,为中药DPIs的发展注入了强劲动力。
现已有一系列基于多种中药成分开发的DPIs及部分不同疾病靶向的中药单体DPIs研究成果,通过喷雾干燥法、湿法球磨法等微粉化技术,制备出具有优异分散性能和适宜粒径分布的中药DPIs。
有研究者利用喷雾干燥,将软骨素/乳铁蛋白涂层与亲水性培美曲塞-亲脂性白藜芦醇-液晶纳米微粒嵌入微颗粒系统,开发出一种新型可吸入纳米复合粉雾剂,该制剂具有卓越的体外气溶胶性能,其质量中值空气动力学直径(MMAD)为2.41μm,微细粒子剂量百分数(FPF)高达61.6%,确保了药物深肺沉积与持续缓慢释放,为肺癌的靶向治疗提供了有力支撑。
中药DPIs研发关键技术与方法
中药DPIs的制备流程复杂而精细,从原料药提取分离纯化,到药物微粉化和制剂成型,开展全过程质量检测,以确保终产品的安全、有效、质量均一。
(1)生物信息学与多组学融合的药效物质深度挖掘
中药DPIs的药效物质基础是其疗效的核心,但中药的复杂成分和多靶点作用机制使得药效物质基础难以明确界定。DPIs通过吸入进入肺部,要求药效成分必须能够在肺部形成稳定的沉积,且具备较好的肺部穿透性和吸收性。然而,中药复方药效物质种类繁多,包括黄酮类、萜类、生物碱等多种化合物,其在肺部的吸收和代谢差异显著。且目前对于中药复杂成分在肺部吸收代谢规律和作用机制的研究基础相对薄弱,进一步增加了药效物质基础确立的难度。
为明确药效物质基础,常采用的策略是对中药进行系统的化学成分解析,利用化学成分极性分割将中药复方拆分简化;结合计算机模拟和数据库智能分析预测来研究其作用机制和靶点;同时开展多组学(如转录组学、代谢组学、蛋白质组学等)数据整合分析,通过多维度验证,全景化揭示生物学过程中的复杂性状,进而明确中药关键效应环节及药效物质基础。
(2)根据DPIs物料性质的微粉化工艺筛选
就DPIs而言,药物在气管、支气管及肺部不同区域的沉积量是药物起效的关键。由于人体呼吸道的生理性弯曲,空气动力学直径(DA)大于5μm粒子因惯性作用与呼吸道壁发生撞击并沉积在口咽部,而DA小于1μm的粒子主要受扩散作用影响,可能随呼气排出,故DPIs微粒的最佳粒径范围1~5μm。因此,制备适宜粒径的微粒是中药DPIs制备工艺的关键。

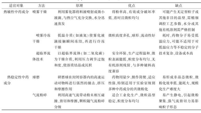
常用吸入粉雾剂微粉化方法
(3)处方流动性与黏附性优化策略
大多数DPIs由药物和辅料组成,其中原辅料表面粗糙引起的机械力、装置材料绝缘产生的静电力、水分存在时的毛细管力和来自物质电磁性质的范德华力综合作用影响药物与载体黏附-解聚的平衡。研发中药DPIs需特别关注处方流动性与黏附性的平衡问题。由于中药成分往往较为复杂,其粉体特性可能受更多因素影响,使得平衡这2种性质的挑战更为显著。DPIs的粉体特性,作为内聚力/黏附力综合作用的结果,其关键特性及相关测试方法、影响因素,见表。

吸入粉雾剂的粉体特性
(4)肺部渗透与吸收增强策略
药物沉积后,在肺上皮衬里液中溶解释放,溶解性不佳的药物易被黏液-纤毛清除或巨噬细胞吞噬而无法进入肺上皮细胞,构成了药物吸收的天然屏障。评估中药DPIs局部效能时,需重点考虑快速起效时间、稳定的药物释放速率、高度的气道靶向选择性以及迅速的全身清除效率。而旨在发挥全身作用的药物,则需聚焦于减少肺部过度暴露、增强肺部穿透力并确保足够的全身暴露量,以平衡疗效和不良反应风险。研究发现多数中药成分在肺部展现出与小分子化药相似的快速吸收特性,其经肺吸收达峰时间可短至15min内,但这种特性也制约了其在肺部的生物利用度和作用时间。
(5)非临床安全性评价策略
在中药DPIs的研发中,安全性是首要考虑的因素。鉴于中药成分的复杂性、毒性的渐进性、安全剂量的模糊性,加之DPIs肺部的高暴露性,安全性问题尤为突出。
(6)吸收、分布、代谢、排泄综合评价策略
鉴于中药成分的复杂性及肺部代谢酶、转运体的特殊性,中药DPIs的PK研究面临诸多挑战,特别是中药复方PK研究中指标性成分的选择与有效模型确立等问题。中药DPIs的PK研究需综合体内外多种方法,并针对中药成分的特殊性进行创新性探索,如可借鉴“中药多组分整合药代动力学”思路,利用相似性分析对复方中药中多组分指标进行数据降维,筛选关键成分群进行整合,以实现中药整体动态PK表征。
(7)药效验证与精准给药策略
传统中药剂型向中药DPIs转化,在疗效上需保持或有所提高。同时,还需关注中药DPIs的量效关系,由于中药成分的复杂性,其剂量与疗效之间的关系往往呈现非线性的特征。因此,在进行药效验证时,不仅要关注药物的绝对剂量,更要深入研究不同剂量下药物成分间的相互作用及其对整体疗效的影响。
参考来源:
马雨雯,曾仪晨等.中药经肺吸入粉雾剂的研究概况及其系统研发思路与方法
(中国粉体网编辑整理/青黎)
注:图片非商业用途,存在侵权告知删除
















