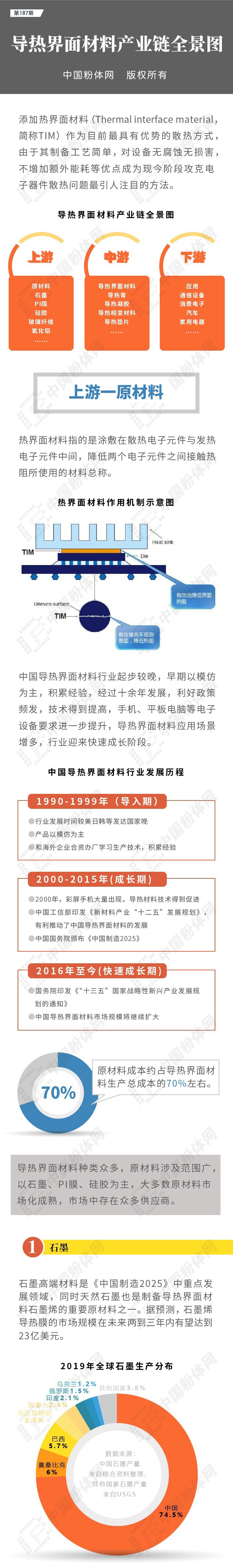
导热界面材料产业链全景图


来源:中国粉体网   黑金

[导读]  导热界面材料产业链全景图
推荐37

作者:黑金

总阅读量:17782327

相关新闻:
网友评论:
0条评论/0人参与 网友评论

版权与免责声明:

① 凡本网注明"来源:中国粉体网"的所有作品,版权均属于中国粉体网,未经本网授权不得转载、摘编或利用其它方式使用。已获本网授权的作品,应在授权范围内使用,并注明"来源:中国粉体网"。违者本网将追究相关法律责任。

② 本网凡注明"来源:xxx(非本网)"的作品,均转载自其它媒体,转载目的在于传递更多信息,并不代表本网赞同其观点和对其真实性负责,且不承担此类作品侵权行为的直接责任及连带责任。如其他媒体、网站或个人从本网下载使用,必须保留本网注明的"稿件来源",并自负版权等法律责任。

③ 如涉及作品内容、版权等问题,请在作品发表之日起两周内与本网联系,否则视为放弃相关权利。

粉体大数据研究
  • 即时排行
  • 周排行
  • 月度排行
图片新闻